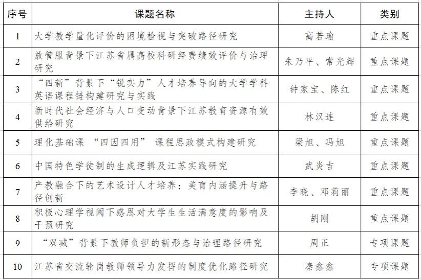
日前,江苏省教育科学规划领导小组办公室下发《关于公布2022年度省教育科学规划课题立项名单的通知》,公布了2022年度江苏省教育科学规划课题立项评审结果,我校获批10个项目,总立项数位居全省高校前列。其中,重点课题8项、专项课题2项。

2022年度省教育科学规划课题全省共立项800余项(包括基础教育、高等教育、职业教育等13个类别),较2021年度立项3000余项,立项数大幅减少。
我校精心组织、扎实推进本次课题申报工作,全程有规划、有目标、有策略、有统筹地组织有关单位进行项目申报,申报过程中严把质量关,组织校内外专家进行遴选推荐,提出针对性修改意见或建议,有效提升了申报的质量和水平。
获批立项的课题聚焦教育发展中的全局性、战略性和前瞻性理论与实践问题展开研究,为推动高等教育高质量内涵式发展贡献一份力量。(规划发展处 社会科学处 教师教育学院)