新闻中心

当前您的位置: 首页> 新闻中心> 教学科研> 正文

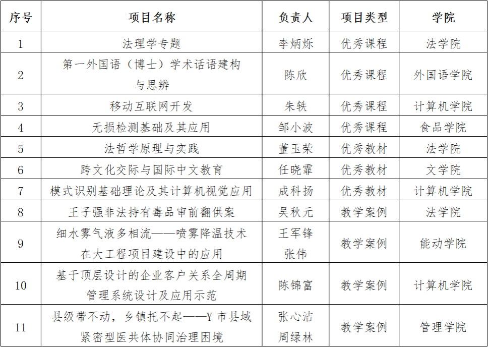
11个项目入选省研究生优质教学资源

发布时间:2023-01-11 浏览量:

近日,江苏省教育厅公布了2022年度江苏省研究生优质教学资源评选结果,此次活动共评选出100门研究生优秀课程、50部研究生优秀教材、100个研究生优秀教学案例,我校4门研究生课程、3部研究生教材、4个研究生教学案例入选,入选数位列省属高校第3位。

近年来,学校深入贯彻《教育部、国家发展改革委、财政部关于加快新时代研究生教育改革发展的意见》文件精神,推进落实《江苏省研究生教育质量提升工程实施方案(2021-2025)》,深入推进研究生教育综合改革,不断推动研究生优质教学资源建设。立项课程思政课程62门,2门研究生课程入选江苏省课程思政示范课程;立项建设精品课程15门,资助出版研究生教材11部,2部教材入选首批江苏省研究生优秀教材;与学堂在线合作建设研究生在线教学平台,立项建设在线课程41门,2门研究生课程入选国家研究生教育智慧教育平台;立项建设研究生教学案例91项,25项案例入选国家库。(研究生院)